石家庄市裕华区核酸采样点更新公布
来源:中央广电总台国际在线  |  2022-12-02 10:08:11

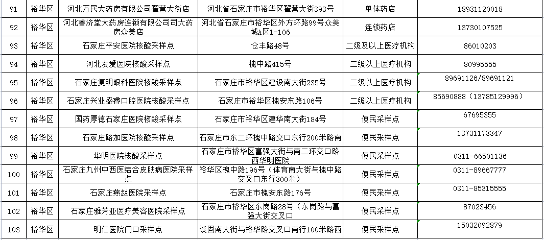
  国际在线河北消息(记者 王珊珊):据石家庄市裕华区疫情防控总指挥部消息,为满足自愿检测人员核酸检测需求,石家庄市裕华区将自愿检测人员核酸采样点信息予以更新并公布。全区共有自愿检测人员核酸采样点103个,有需求的居民可就近选择采样检测点,并做好自我健康监测。

  根据疫情防控工作需要和群众检测需求情况,采样点信息将适时进行更新。

(原创)石家庄市裕华区核酸采样点更新公布_fororder_微信图片_20221202090048

(原创)石家庄市裕华区核酸采样点更新公布_fororder_2

(原创)石家庄市裕华区核酸采样点更新公布_fororder_3

(原创)石家庄市裕华区核酸采样点更新公布_fororder_4

编辑:李雨馨
最新推荐
新闻
文娱
体育
环创
城市